同花顺深夜发布公告称满江红配资满江红配资,公司控股股东、实际控制人、董事长易峥决定提前终止减持计划。
今日凌晨,同花顺发布公告称,公司于2025年9月6日发布《关于控股股东、持股5%以上股东减持股份预披露的公告》,公司控股股东、实际控制人、董事长易峥拟减持公司股票不超过684,000股,占本公司总股本的0.13%。该部分股份系易峥于2022年4月28日,在行情持续走低、公司股价被严重低估的情况下,为稳定公司股价,通过二级市场增持取得。鉴于各种因素,易峥决定提前终止本次减持计划。股东杭州凯士顺科技有限公司的减持计划不变。

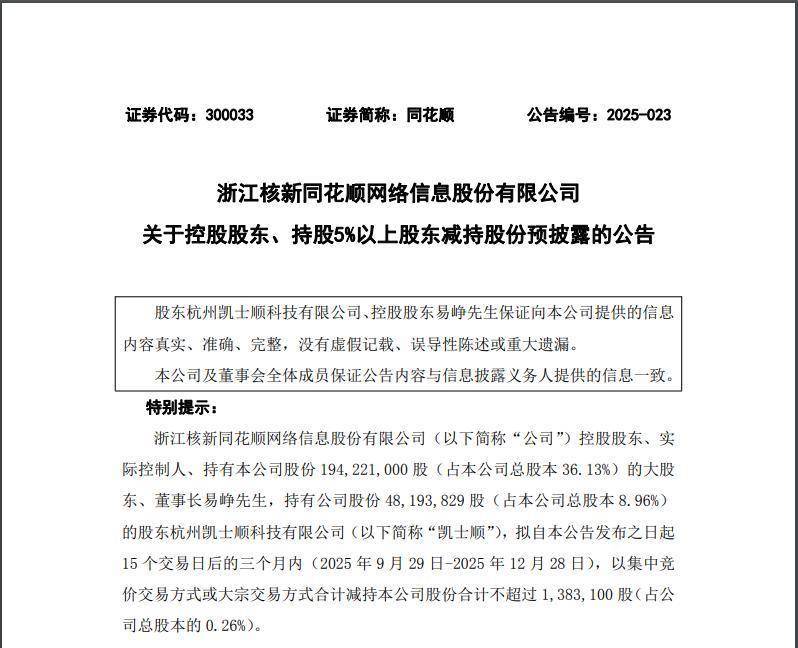
9月5日晚间,同花顺曾发布《关于控股股东、持股5%以上股东减持股份预披露的公告》,公司控股股东、实际控制人、董事长易峥及持股5%以上股东凯士顺拟自公告发布之日起15个交易日后的三个月内,以集中竞价或大宗交易方式合计减持公司股份不超过138.31万股,占公司总股本的0.26%。易峥拟减持不超过68.4万股,占总股本的0.13%;凯士顺拟减持不超过69.91万股,占总股本的0.13%。
减持原因是股东凯士顺为自身资金需要,易峥阶段性增持目标已完成,将通过减持优化个人资源配置,聚焦公司战略布局和主营业务发展。减持计划存在不确定性,包括减持方式、时间、数量和价格的不确定性,以及是否按期实施完成的不确定性。

截至目前,易峥尚未实施减持计划,其持股情况未发生变化,仍持有公司股份1.94亿股,占公司总股本的36.13%。本次提前终止减持计划不存在违反相关法律法规、规范性文件规定的情形,也不会导致公司控制权发生变化。同时满江红配资,股东杭州凯士顺科技有限公司的减持计划不变。
熊猫配资提示:文章来自网络,不代表本站观点。